ÆóÒµÊÇʵÏÖ˫ָ̼±êµÄ¹Ø¼üÖ÷Ìå¡£À¼¿Æ²©ÞÄRankBet£¨Ï³ơ°À¼¿Æ²©ÞÄRankBetÖÇÄÜ¡±£©Îª»ý¼«ÏìÓ¦¹ú¶È¡°2030Äêǰ̼´ï·å£¬2060Äêǰ̼Öк͡± ¡¢¡°½¨ÉèÇÎÀöÖйú¡±µÄºÅÕÙ£¬Ê¼ÖÕ¼áÈͲ»°Î¼ùÐÐÂÌÉ«µÍ̼·¢Õ¹ÀíÏ룬ÖÂÁ¦¼áÊØ»·¾³¶ØÄÀ³Ðŵ£¬½«ÂÌÉ«ÔËÓªÀíÏëÈÚÈë³ö²úÔËÓª£¬ÎȲ½Íƶ¯½ÚÄܼõÅÅ¡¢Âäʵ¸÷Ïî×ÊÔ´Ñ»·Ðж¯£¬È«·½Î»ÌáÉýÂÌÉ«Ôì×÷ˮƽ£¬ÒÔÐж¯¸³Äܹ«Ë¾»·¾³ÖÎÀíϵͳÓÅ»¯£¬ÖúÁ¦Éç»áµÍ̼ÂÌÉ«·¢Õ¹¡£
Ò»¡¢ÎÂÊÒÆøÌå¼õÅŽ¨Òé
1.É趨¼õÅÅÖ¸±ê£ºÏì¸Ãµ±¾Ö¡¢ÐÐÒµ×éÖ¯¼°¿Í»§µÄÂÌÉ«µÍ̼ҪÇó£¬Ôì¶©²¢ÂäʵÃ÷È·µÄ¼õÅÅÖ¸±ê¼°Ðж¯´òËã¡£
2.Ìá¸ßÄÜԴЧÄÜ£ºÓÅ»¯³ö²ú¹¤ÒÕ¡¢¸Ä½øÖÎÀíÁ÷³Ì¡¢¸üÐÂÀϾÉÉ豸£¬½µµÍÄܺĺÍÅÅ·Å£¬Íƶ¯ÂÌÉ«µÍ̼תÐÍ¡£
3.ʹÓÿÉÔÙÉúÄÜÔ´£ºÔö³¤Çå½àÄÜÔ´µÄʹÓñÈÀý£¬Ö§³Ö¹«Ë¾ÂÌÉ«µÍ̼³¤Ô¶Ö¸±êµÄ´ï³É¡£
4.ÍÆ½øÑ»·¾¼Ã£ºÍƶ¯ÂÌÉ«Éè¼ÆºÍÇå½à³ö²ú£¬Ìá¸ß×ÊÔ´ÀûÓÃЧÄÜ£¬Ï÷¼õ°Î³ýÎï²úÉú¡£
5.Ìá¸ßÔ±¹¤²Î¼ÓÒâʶ£º¼ÓǿԱ¹¤½ÚÄܼõÅÅÒâʶºÍ²Î¼Ó¶È£¬´òÔìÔ±¹¤ÂÌÉ«°ì¹«¡¢ÂÌÉ«ÉúÑÄг¡¾°¡£
¶þ¡¢ÎÂÊÒÆøÌå¼õÅÅÐж¯ÒªÇó
1.Ã÷È·Ö¸±ê£ºÉ趨¿ÉÐеġ¢ÓÐÌôÕ½ÐԵļõÅÅÖ¸±ê¡£
2.Õ½ÊõÇ峺£ºÆ¾¾ÝÖ¸±êÔì¶©Ç峺µÄ¼õÅÅÕ½Êõ¡¢´ëÊ©ºÍʵÏÖõè¾¶¡£
3.×éÖ¯µ½Î»£ºÎªÈ·±£¼õÅÅÕ½Êõ´ëÊ©µÄÓÐЧÂäʵ£¬Ã÷È·ÆóÒµÄÚ²¿ÓйØ×éÖ¯µÄÔðÈκÍÒªÇó¡£
4.»úÔ쵽λ£ºÔì¶©¼õÅÅÖÎÀí»úÔ죬ȷ¶¨Ðж¯Õ½Êõ¡¢´òËãÔì¶©ÓëÂäʵ¡¢¼à¿Ø¡¢²éºË¼°¼¤ÀøµÈ¡£
5.×ÊÔ´µ½Î»£ºÈ·±£¼õÅÅÕ½Êõ¼°´ëÊ©Â䵨ÂäʵËùÐèµÄ×ÊÔ´µ½Î»¡£
6.ÄÜÁ¦µ½Î»£ºÍ¨¹ý¸³ÄÜÅàѵ£¬ÈòμÓÕß¶¼ÄÜÀí½âºÍÂäʵ̼´ï·å¡¢Ì¼Öкͼ°ÎÂÊÒÆøÌå¼õÅŵĹú¶ÈÕþ²ß¡¢ÐÐÒµ³ß¶È£¬²¢»ý¼«²Î¼ÓÐÐÒµ»¥»»£¬ÏàʶÐÐÒµÓÅÁ¼Êµ¼Ê£¬×Ô¶¯ÌáÉý¼õÅÅÄÜÁ¦¡£
7.Ö´Ðе½Î»£ºÈ·±£´ëÊ©¼°´òËã¸ßЧÂ䵨Âäʵ¡£
8.¼à¿Øµ½Î»£ºÔì¶©¼õÅÅÕ½Êõ¼°´ëʩִÐÐÇé¿öµÄ²âÆÀÖ¸±ê£¬²¢ÀýÐв鳡¢ÆÀ¹À¡¢·´À¡¼°¶½´Ù¡£
Èý¡¢ÎÂÊÒÆøÌå¼õÅÅÕ½Êõ¹Ø¼üÕ½Êõ

ËÄ¡¢ÎÂÊÒÆøÌå¼õÅžßÌå´ëÊ©
1.¿ÉÔÙÉúÄÜԴʹÓÃ
À¼¿Æ²©ÞÄRankBetÖÇÄÜʵÏÖ½ÚÄܼõÅÅÖ¸±êµÄ¹Ø¼üõè¾¶ÊÇʹÓÿÉÔÙÉúÄÜÔ´£¬³ÖÐøÓÅ»¯ÄÜÔ´½á¹¹¡¢À©´ó¿ÉÔÙÉúÄÜÔ´µÄʹÓñÈÀý¡£Í¨¹ý¹¤³§Îݶ¥¹â·ü½¨ÉèµÈ·½Ê½£¬³ÖÐøÀ©´óÇå½àÄÜԴʹÓñÈÀý£¬½µµÍ¶þÑõ»¯Ì¼ÅÅ·Å¡£2024Äê½ØÖÁ9Ôµף¬¶«Ý¸¹¤³§Çå½àÄÜԴʹÓÃÕ¼±ÈÌáÉýÖÁ30%¡£½Î÷¹¤³§¹â·ü¹¤³Ì½«ÔÚ2024Äêµ×¿¢¹¤ÕýʽͶÓã¬Éè¼Æ×°Ö÷½Ê½Ô¤²âÊ×Äê·¢µçÁ¿Îª4725.397 MWh£¬ÐÂÄÜԴʹÓÃÕ¼±È½«³¬¹ý38%¡£´Ë±í£¬Ô½ÄϹ¤³§½«³ä·ÖÆÀ¹À¿ÉÔÙÉúÄÜԴʹÓù滮£¬Ë÷Çó½øÒ»²½À©´ó¿ÉÔÙÉúÄÜԴʹÓõĿÉÄÜÐÔ¡£
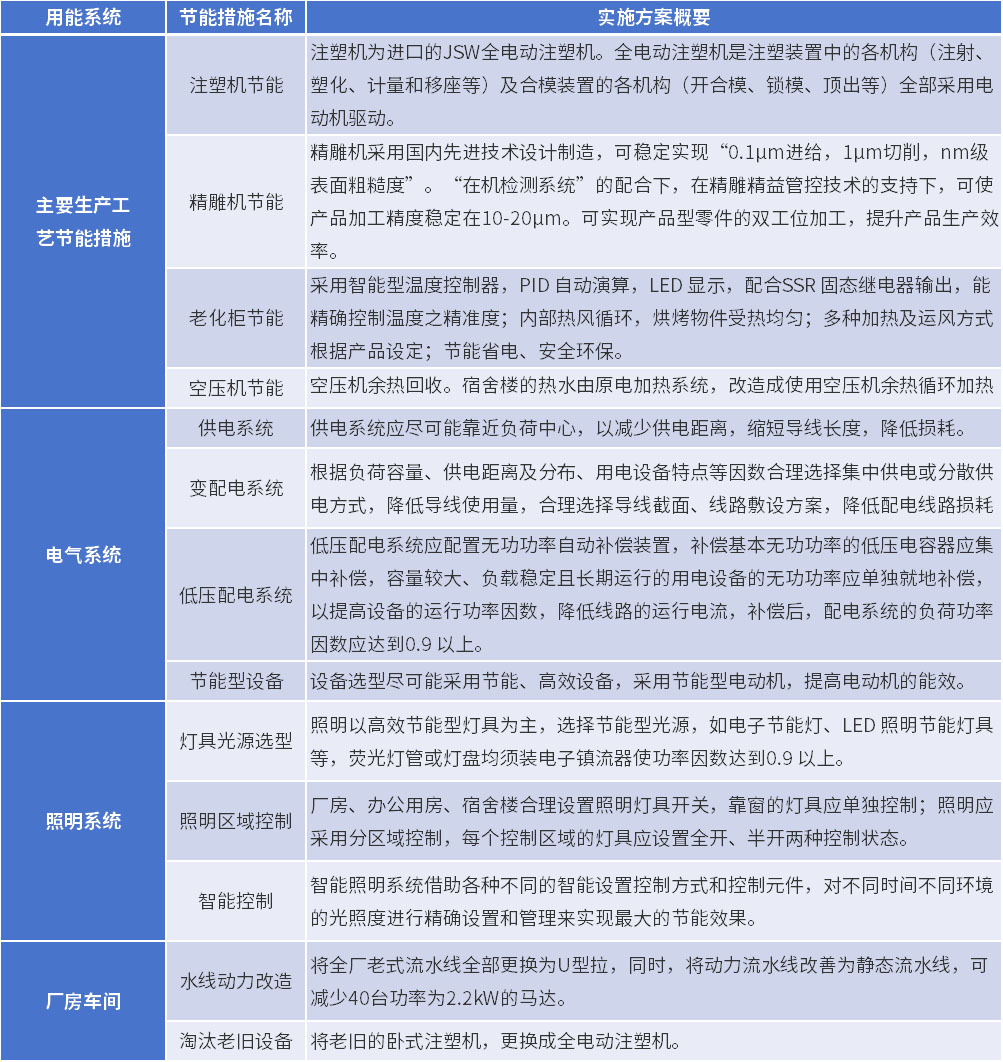
2.µÍ̼½ÚÄÜË¢ÐÂ
À¼¿Æ²©ÞÄRankBetÖÇÄÜÉèÁ¢ÁËÕûÌåÄÜÔ´½ÚÔ¼Ö¸±êºÍ¾ßÌå´ëÊ©¹æ»®£¬ÒªÇó¸÷³§ÇøÆ¾¾Ý³ö²úÔËÓªÇé¿öÉèÁ¢½ÚÄÜÖ¸±ê£¬²¢³ÖÐø×·×ÙÖ¸±ê´ï³ÉÇé¿ö¡£´Ë±í£¬ÎÒÃǶ¨ÆÚ½øÐгµ¼ä½ÚÄÜˢУ¬²Ã¼õÀϾÉÉ豸µÈ·½Ê½£¬Í¨¹ýÖÎÀíºÍ¼¼ÊõµÄÐͬÓÅ»¯£¬ÏÔÖøÏ÷¼õÄܺĺÍÎÂÊÒÆøÌåÅÅ·Å¡£

3.ÂÌÉ«ÎïÁ÷
À¼¿Æ²©ÞÄRankBetÖÇÄÜÉî¿Ì¼ùÐÐÂÌÉ«ÀíÏë£¬ÍÆ¶¯½»Í¨ÁìÓò½ÚÄܽµÌ¼£¬»ý¼«Ë÷ÇóÎïÁ÷¼°²Ö´¢»·½ÚµÄÂÌÉ«»¯¡¢Öǻۻ¯ÖÎÀíģʽ£¬Í¨¹ýºÄ²Ä»ØÊÕÀûÓá¢ÖÎÀíϵͳÓÅ»¯µÈ·½Ê½½µµÍ²Ö´¢ÎïÁ÷¹ý³ÌÖеÄÄÜÔ´¿÷Ëð£¬ÊµÏÖ²úÆ·ÐÔÃüÖÜÆÚ½áβµÄÂÌÉ«»¯¡£Í¨¹ýÓÅ»¯ÎïÁ÷¹æ»®¡¢Ó봴еÍ̼ÎïÁ÷ÔËÊä·þÎñÌṩÉÌ·¢Õ¹ºÏ×÷µÈ£¬ÔÚ·ÖÆçµÄÔËÊ䷽ʽ¡¢¹¤¾ßºÍµØÖ·ÊµÏÖÂÌÉ«ÎïÁ÷¡£
¹«Â·ÔËÊ䣺ÔËÊä·þÎñÌṩÉÌÑ¡ÓõĿ¨³µÇкϻ·±£³ß¶È£¬Ï÷¼õ³µÁ¾Î²ÆøµÄ̼ÅÅÁ¿£»Ñϸñ»õ³µÊ¹ÓÃÖÎÀí£¬¿ÆÑ§ºÏÀíµ÷¶È£¬Ï÷¼õ³µÁ¾¿ÕÊ»Àï³Ì¡£
º£ÉÏÔËÊ䣺»ý¼«Ñ¡ÓýÚÄÜ´¬²°£¬Ôö³¤»õÎﺣÔËÕ¼±È¡£
4. ÂÌÉ«²úÆ·Éè¼Æ
À¼¿Æ²©ÞÄRankBetÖÇÄÜ×¢³Á²úÆ·µÄÂÌÉ«»·±£¸öÐÔ£¬»ý¼«Ñз¢´´Ð¼¼Êõ£¬³ÉÁ¢¸ßЧµÄ¿ç²¿ÃÅÂÌÉ«²úÆ·Ñз¢Ðͬ»úÔ죬ÖÂÁ¦ÓÚÑз¢ÇкÏ˾·¨Âɹæ³ß¶ÈÇÒ¼æ¾ß»·¾³ºÍ¾¼ÃÐ§ÒæµÄÂÌÉ«²úÆ·£¬½µµÍ²úÆ·È«ÐÔÃüÖÜÆÚÖеĻ·¾³¼°Éç»á¸ºÃæ·çÏճɷ֡£´ÓÑ¡ÔñÂÌÉ«×ÊÁÏ¡¢Ìá¸ß²úÆ·ÄÜЧ¡¢Ïû·ÑÕߵIJúƷʹÓó¡¾°¡¢µ¢¸é²úƷʹÓÃÊÙÃüºÍ×ÊÔ´ÀûÓÃЧÄܵȷ½Ã涯ÊÖ£¬²»ÐÝÍÆ¶¯¿É³ÖÐø·¢Õ¹¡£
5.ÂÌÉ«°ü×°
À¼¿Æ²©ÞÄRankBetÖÇÄÜÓë¶à¿Í»§Ò»Â·Éî¶ÈºÏ×÷ÂÌÉ«°ü×°Ñз¢£¬´ÓÉè¼Æµ½¹¤ÒÕ²»ÐÝ´´Ð£¬³¢ÊÔ°ü×°¼õÁ¿»¯¡¢»·±£¹¤ÒÕÓÅ»¯¡¢¿É»ØÊÕ¡¢¿ÉÔÙÉú¼°¿É½µ½âµÄ°ü²ÄʹÓõȴëÊ©£¬ÌáÉýÂÌÉ«°ü×°±ÈÀý£¬½µµÍ°ü×°»·½Ú̼ÅÅ·Å£¬×î´óÏ޶ȼõÇá»·¾³Ñ¹Á¦¡£ÔÚ²úÆ·°ü×°ÖÐÔö³¤Ê¹ÓÃ100%ÎÞËÜ×ÊÁϵİü×°×ÊÁÏ£»´òË㽫Ժ¬ËÜ×ÊÁϵÄPE´ü/±£»¤Ä¤ÀàÇл»ÎªÖ½Àà×ÊÁÏ£»Ê¹ÓÃÎÞ½ðÊô²ÄÖÊ¡¢100%µÄÎÞ²£Á§×ÊÁϰü×°¡£
6.»ØÊÕ×ÊÁÏʹÓÃ
À¼¿Æ²©ÞÄRankBetÖÇÄܶÔÖÅ×ÊÔ´½ÚÔ¼ºÍ»·¾³±£»¤µÄ·¢Õ¹ÀíÏ룬Éî¶ÈÍÚ¾ò°Î³ý×ÊÁϵĻØÊÕÔÙÀûÓûúÓö£¬»ý¼«Íƶ¯¹«Ë¾²úÆ·Ô×ÊÁϺÄÓÃÏ÷¼õ£¬À©´ó»ØÊÕ×ÊÁÏ¡¢¿ÉÔÙÉú×ÊÁϵÄʹÓ㬳ÖÐøÏ÷¼õÓк¦ÎïÖʶԻ·¾³µÄÓ°Ïì¡£²É¹º²¿Æ¾¾ÝÓ빩¸øÉÌÐÉ̺õÄÒªÇó£¬ÒÔ¡¶±í²¿ÁªÏµº¯¡·µÄ´ó¾Ö×¢Ã÷¸÷¹©¸øÉÌÒª»ØÊյİü²ÄÖÖÀ࣬Ôì¶©¡°°ü²Ä»ØÊÕÇåµ¥¡±¡£»ý¼«Íƶ¯²úÆ·GRS¡¢RCSÈÏÖ¤£¬ÔÚÀ¼¿Æ²©ÞÄRankBet²úƷѡȡPCR×ÊÁÏ£¬Ê¹Óþ¹ý»ØÊÕ°ü×°×ÊÁϵIJúÆ·°ü×°¡£
Îå¡¢×ܽá
ÆøÏó±ä¶¯Êǵ±½ñÈËÀàÉç»áÎî¶ÔµÄ³Á´óÎÊÌ⣬»ý¼«Ó¦¶ÔÆøÏó±ä¶¯£¬×ßÂÌÉ«µÍ̼·¢Õ¹Â·Â·£¬ÒѾ³ÉΪ¹ú¼ÊÉç»áµÄ¿í·º¹²Ê¶¡£À¼¿Æ²©ÞÄRankBetÖÇÄܵĹ«Ë¾Ô¸¾°ÊdzÉΪȫÇòµçÉùÐÐÒµµÄÁìÅÜÕߣ¬½«³ÖÐøÍ¨¹ý¼¼Êõ´´Ð¡¢³ß¶ÈÒýÁ죬½«ÂÌÉ«µÍ̼¼¼ÊõÀûÓõ½¸÷¸ö²ãÃæÖУ¬´óÁ¦Íƶ¯½ÚÄܼõÅÅ£¬Îª¿Í»§¼°ÖÕ¶ËÏû·ÑÕßÌṩÂÌÉ«Ïû·ÑÏòµ¼£¬Öú·îÐÐÒµ¼°²úÒµÁ´ÂÌÉ«µÍ̼ѻ··¢Õ¹£¬ÎªÔçÈÕʵÏÖ¡°Ë«Ì¼¡±Ö¸±ê¹±Ï×À¼¿Æ²©ÞÄRankBetÖÇÄܵÄÁ¦Á¿¡£
ÉÏһƪ£º À¼¿Æ²©ÞÄRankBetÖÇÄÜЯ AR ÖÇÄÜÑÛ¾µÉÁׯÃÀ¹úCES
ÏÂһƪ£º Ïû·Ñ¼¶ARÑÛ¾µÁ¿²ú½»¸¶